|
|
|
|
Si no es para uso comercial, los contenidos de esta página pueden utilizarse libremente (CopyLeft NC) mencionando siempre su autoría: Faxter y su fuente: www.faxter.es
|

Pr04. Mini-amplificadores portátiles [Mini GP]
Pensando en los menos expertos, esta vez vamos a trabajar con semiconductores. Concretamente con 3 circuitos integrados diferentes, los cuales nos permitirán montar tres sencillos amplificadores que funcionan con pilas y que, por tanto, podremos llevar encima a cualquier parte.
Explicaremos las modificaciones necesarias para adaptar sus entradas y poder conectar a ellos tanto una guitarra eléctrica como cualquier otro reproductor personal tipo MP3, MP4, etc. y, si lo prefieres, te puedes montar unas pequeñas cajas amplificadas para escuchar la música con más y mejor volumen.
Pasamos a presentar los 3 circuitos con los que hemos estado experimentando últimamente. La verdad es que nos ha dejado sorprendidos lo bien que suena la música cuando son conectados a unos altavoces de cierta calidad. Los hemos probado con las columnas del proyecto nº 2 (Pr02) y las mueven sin problema sonando realmente bien.
A pesar de suministrar muy poca potencia, el sonido alcanza una intensidad que parece impensable para semejantes "mierdecillas" :-)))
| Pr04-A: basado en el LM386 |
Pr04-B: basado en el TDA7052 |
Pr04-C: basado en el LM380 |
 |
 |
 |
Más adelante iremos viendo uno por uno y hablando de sus características particulares.
|
|
|
|
Antes de comenzar con la tarea vamos a ver unas cuantas cosas sobre lo que nos traemos entre manos.
Aunque los circuitos propuestos ya están comprobados, antes de un montaje definitivo podemos hacer nuestras propias pruebas para verificar el funcionamiento del circuito y ver si este se adapta a las especificaciones buscadas o, incluso, hacerle cualquier tipo de modificaciones.
Finalmente, montaremos el circuito definitivo en el soporte adecuado.
Puedes informarte sobre estos soportes en la lección de nuestra BIBLIOTECA: Soportes para circuitos.
Bien, una vez conocidos los soportes, vamos a hablar sobre los componentes que necesitaremos para los montajes:

1.- Las resistencias. Tenemos 2 formas de averiguar su valor: conociendo su código de colores o bien por medición directa con un polímetro o tester en la escala de ohmios.
Su lectura es siempre de izquierda a derecha, dejando hacia la derecha el color correspondiente a su tolerancia el cual es, habitualmente (aunque no siempre), oro o plata.
2.- El potenciómetro. Una resistencia variable manualmente que nos permite (en este caso) manejar el volumen del sonido del circuito.
Hay que distinguir entre potenciómetros lineales (lin.) y logarítmicos (log.) y utilizar el tipo que sea requerido en cada caso.
En el código europeo, los potenciómetros lineales se indican con la letra A al lado de su valor ohmico y los logarítmicos con una B.
Los americanos y japoneses lo hacen al revés: una B para el lineal y una A para el logarítmico.
Un lío, ¿verdad?. No te extrañes, en esto de la electrónica hay muchos más líos además de este :-)
Si desconocemos la procedencia del potenciómetro, lo mejor es coger un polímetro preparado para medir ohmios ... girar el potenciómetro a la mitad de su recorrido y medir que resistencia hay entre la pata del medio y una cualquiera de las otras. Si su valor es bastante aproximado a la mitad del valor en ohmios del potenciómetro es que se trata de un potenciómetro lineal, en caso contrario será logarítmico.
3.- Los condensadores electrolíticos. Son componentes con polaridad, es decir, con su pata + y su pata -, las cuales hay que conectar correctamente en el circuito tal y como indique el esquema.
Por suerte suele ser bastante fácil identificar dichas patas. En la figura se ve claramente un signo menos (-) dentro de una flecha (algunos condensadores llevan el signo +) ... esto nos indica que la pata a la que apunta dicha flecha es la pata menos (-) del condensador.
Cuidado especial con la cifra en voltios indicada en el cuerpo del condensador, la cual no debe ser menor a la especificada en el esquema. Un voltaje menor o una colocación equivocada de sus patas pueden provocar la explosión del condensador y ocasionar daños físicos.
El voltaje de los condensadores electrolíticos para todas las variantes de este proyecto ha de ser, como mínimo, de 25V.
4.- Los condensadores de poliéster. Aunque no tienen pata + ni - como los electrolíticos, también deberá vigilarse que el voltaje no sea inferior al indicado para evitar su destrucción.
Algunos tipos suelen venir marcados en MF (micro faradios) ... así, un marcado: 0.1 corresponde a 0,1MF o, lo que es lo mismo, 100nF (nano faradios).
5.- El condensador cerámico ( de disco, lenteja, etc.). Tampoco tiene polaridad, pero ha de vigilarse el voltaje.
Lo más habitual es que su valor venga en pF (pico faradios) o en nF (nano faradios) y también es habitual que, cuando viene dado en pF, no se le ponga una letra que lo indique ... así: 330 serán 330pF o, si está utilizando el código japonés, pondrá: 331, donde el último dígito representa el número de ceros.
6.- El diodo semiconductor / rectificador. Tiene polaridad, una pata se llama ánodo (A) y la otra cátodo (K). El cátodo viene indicado en el cuerpo del diodo con un franja de color (en este caso, blanco) y debe colocarse en el circuito tal y como indique el esquema.
7.- Los diodos LED. Son también diodos (concretamente, diodos emisores de luz), por tanto tienen su ánodo y su cátodo los cuales deben ser conectados correctamente. En los diodos del tipo mostrados en la foto, si se miran por debajo se puede observar que, hacia una de sus patas, el círculo de su base lleva un corte o chaflán ... pues bien, la pata que está en ese lado es el cátodo (K).
8.- El conmutador / interruptor miniatura. El que se muestra es un conmutador pero, para estos montajes, nos sirve también un interruptor que será el encargado de abrir y/o cerrar el circuito de alimentación y permitir encender o apagar nuestro amplificador.
9.- El jack mono hembra, de 6,3mm. Será el conector al que enchufaremos el jack macho que viene de nuestra guitarra eléctrica, en el caso de que utilicemos el ampli para esa función.
Ok, ya han sido presentados la mayoría de los componentes implicados en este proyecto pero intuyo que se han quedado unas cuantas lagunas, ¿verdad?.
Pues, claro, no se trataba de hacer un manual de dichos componentes sino una presentación con algunas notas de interés añadidas, así que, si necesitas ampliar tus conocimientos sobre los mismos, te dejo alguna bibliografía al respecto. Entre la gran cantidad que se puede encontrar en la red:
Resistencias.
Conocimiento: http://www.forosdeelectronica.com/tutoriales/resistencia.htm
Programita: http://sourceforge.net/projects/dcrteam/files/dcrteam/RESIST.exe
Condensadores.
Conocimiento: http://abeldg.iespana.es/documentacion/condensadores.pdf
Programita: http://www.pablin.com.ar/electron/download/calcucap.zip
Símbolos electrónicos.
Con galería fotográfica: http://www.simbologia-electronica.com/
# JACKs de entrada:

Debemos prestar especial atención al tipo de jack hembra utilizado y sus conexiones. Aunque hay diferentes tipos de jack hembra para chasis, es fácil confundir algunos de ellos por su gran parecido.
Un ejemplo de esto es el jack mostrado en la fig.A y el mostrado en la fig.B (que es el utilizado en este proyecto). Ambos son del mismo tipo pero, si observamos la doblez metálica de sus contactos (indicados con flechas en la imagen) vemos como el de la fig.A las lleva a la izquierda y el de la fig.B a la derecha.
¿Es eso importante? … pues, sí, bastante importante.
Tal y como podemos ver en la fig.C, al insertar el jack macho los contactos del jack hembra se separan (ver círculos rojos) y la señal que entra por el jack macho no puede llegar a las patas indicadas con una flecha. Por lo tanto, esas 2 patas quedan inoperativas en un jack hembra como el de la fig.B.
Las patas a utilizar para un jack hembra de este tipo serán las indicadas en la fig.D: la marcada con una M será la de masa y la marcada con una V será el vivo de la señal.
Para un jack hembra del tipo mostrado en la fig.A será justo al revés de lo mencionado para el jack hembra de la fig.B.
|
|
|

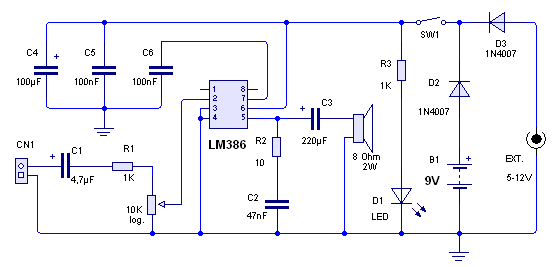
El LM386, con sus variantes: LM386N-1, LM386N-3 y LM386N-4, es un pequeño amplificador de bajo consumo y aceptable calidad con el que podemos conseguir una potencia del orden de unos 700mW utilizando una alimentación de 9 voltios y cualquier altavoz o caja acústica de 8 Ohmios que soporte, como mínimo, 2W.
El esquema propuesto, aunque se puede utilizar para otros usos, tiene los componentes adecuados para funcionar como un mini-amplificador de guitarra eléctrica.
Si se quiere utilizar como amplificador para un reproductor musical sólo es necesario cambiar la resistencia R1 de 1K por otra resistencia de unos 100K (se puede experimentar con otros valores similares) y sustituir el conector Jack de entrada por el conector que deseemos.
Por defecto, la ganancia programada es de 20 (fig. A ... sin conectar las patas 1 y 8), pero puede modificarse esta parte del circuito para obtener una ganancia variable (fig. B), o una ganancia de 200 cortocircuitando las patas 1 y 8 con un puente (fig. C), tal y como se indica en la siguiente figura:

Aumentando la ganancia del LM386 es fácil que este amplifique la señal en exceso, lo cual tendrá como consecuencia un sonido distorsionado que puede ser deseable para los guitarristas que les gusta que su guitarra suene saturada y heavy metalera.
A la derecha del esquema eléctrico puede apreciarse una conexión llamada EXT que nos permitirá alimentar nuestro ampli con un alimentador exterior conectado a la red eléctrica. Este debe suministrar una tensión continua (DC) entre 5 y 12 voltios, aunque conviene utilizar una tensión de 9 a 12v.
De esta forma conseguimos un 2 en 1 que nos permitirá ahorrar pila cuando dispongamos de una toma de corriente a mano sin necesidad de desconectar la pila.
Vamos ahora con la parte práctica. Un par de vistas del diseño de la PCB desde el lado de componentes:
Y ahora las vistas del diseño de la placa por el lado de las pistas:
Aquí presentamos 2 alternativas: la izquierda, para los que prefieran realizar el montaje sobre una placa de matriz de puntos (tendrán que ir "fabricándose" las pistas) y la derecha, para hacerlo con la clásica PCB.
Advertencia: si vais a fabricar la PCB por el método del planchado explicado en este sitio, debeis imprimir el diseño mostrado arriba en modo espejo, es decir, que en el papel se vea invertido respecto a la imagen aquí mostrada.
Queda a vuestra disposición un PDF con esta parte del proyecto en el que, entre otras cosas, encontraréis el diseño de la PCB para poder imprimirla a tamaño real.
Para el montaje final podemos adoptar muchas variantes.
A modo de ejemplo (más bien para observar el cableado), ahí va una de ellas:
Por su pequeño tamaño y su poco peso, la placa del circuito no necesita ningún tipo de sujeción más que la que ya le prestan en jack, el potenciómetro de volumen y el interruptor de encendido los cuales irán fijados también a la caja.
La pila de 9V puede fijarse fácilmente con una cinta de goma o una cinta autoadhesiva de velcro, la cual graparemos o pegaremos a la caja.
|
|
|

El TDA7052 es un pequeño amplificador de bajo consumo y buena calidad con el que podemos conseguir una potencia del orden de 1W utilizando una alimentación de 9 voltios y un altavoz de 8 Ohmios.
Atención: las variantes TDA7052-A y TDA7052-B no son compatibles con este proyecto.
Este circuito integrado dispone de muy buena sensibilidad de entrada y es capaz de manejar bien señales de pequeño valor. Por lo tanto podemos utilizarlo para conectarle directamente una guitarra eléctrica.
Para este caso concreto, me parece más recomendable utilizar este I.C. en vez del LM386 ya que, este último, no tiene tan buena sensibilidad para ser atacado por una guitarra. Además, el TDA7052 da un poco más de potencia de salida con un consumo de pila muy similar.
Hay que hacer notar que este I.C. trabaja internamente en modo puente. Por esta razón, la salida de conexión hacia el altavoz, está en flotación y este, el altavoz, no debe ser conectado bajo ningún concepto a la masa del circuito.
El esquema propuesto, aunque se puede utilizar para otros usos, tiene los componentes adecuados para funcionar como un mini-amplificador de guitarra portátil al que también se le ha añadido la entrada IN2 para un reproductor estéreo (parte destacada en amarillo) y, así, poder tocar con acompañamiento musical.
La resistencia ajustable de 10K deberá ajustarse para que el volumen máximo del reproductor no esté demasiado descompensado respecto al volumen máximo de la guitarra.
Si el circuito se va a utilizar sólo con la entrada de guitarra, se pueden eliminar todos los componentes de la zona resaltada en amarillo y cambiar R1 de 10K por otra de valor 1K.
Si no lo queremos como ampli de guitarra, no tenemos más que omitir el jack de entrada junto con C1 y R1 dejando conectada toda la parte resaltada en amarillo.
A la derecha del esquema eléctrico (destacada en verde) puede apreciarse una conexión llamada EXT que nos permitirá alimentar nuestro ampli con un alimentador exterior conectado a la red eléctrica. Este debe suministrar una tensión continua (DC) entre 5 y 12 voltios, aunque conviene utilizar una tensión de 9 a 12v para evitar el desgaste innecesario de la pila interna mientras usamos la alimentación exterior.
Vamos ahora con la parte práctica. Un par de vistas del diseño de la PCB desde el lado de componentes:
Y ahora las vistas del diseño de la placa por el lado de las pistas:
Aquí presentamos 2 alternativas: la izquierda, para los que prefieran realizar el montaje sobre una placa de matriz de puntos (tendrán que ir "fabricándose" las pistas) y la derecha, para hacerlo con la clásica PCB.
Advertencia: si vais a fabricar la PCB por el método del planchado explicado en este sitio, debeis imprimir el diseño mostrado arriba en modo espejo, es decir, que en el papel se vea invertido respecto a la imagen aquí mostrada.
Queda a vuestra disposición un PDF con esta parte del proyecto en el que, entre otras cosas, encontraréis el diseño de la PCB para poder imprimirla a tamaño real.
Para el montaje final podemos adoptar muchas variantes.
A modo de ejemplo (más bien para observar el cableado), ahí va una de ellas:
Por su pequeño tamaño y su poco peso, la placa del circuito no necesita ningún tipo de sujeción más que la que ya le prestan en jack, el potenciómetro de volumen y el interruptor de encendido los cuales irán fijados también a la caja.
La pila de 9V puede fijarse fácilmente con una cinta de goma o una cinta autoadhesiva de velcro, la cual graparemos o pegaremos a la caja.
|
|
|
|

El LM380N es un pequeño amplificador de bajo consumo (aunque mayor que los anteriores) y buena calidad con el que podemos conseguir una potencia del orden de 2,5W utilizando una alimentación de 10 voltios y un altavoz de 8 Ohmios.
Atención: la variante: LM380N-8 (de 8 pins) no es compatible con este proyecto.
Este circuito integrado dispone de una buena sensibilidad de entrada y es capaz de manejar bien señales de pequeño valor. Por lo tanto podemos utilizarlo para conectarle directamente una guitarra eléctrica.
El esquema propuesto, aunque se puede utilizar para otros usos, tiene los componentes adecuados para funcionar como un mini-amplificador de guitarra portátil.
Si no lo queremos como ampli de guitarra, no tenemos más que sustituir el jack de entrada por el conector adecuado (si fuera necesario) y cambiar R1 de 1K por otra de valor 100K.
También podemos adoptar la variante propuesta en el Pr04-B (TDA7052) equipándolo con una segunda entrada (IN2) y utilizarlo para reproducir el sonido de nuestra guitarra acompañado de la música procedente de nuestro reproductor musical.
A la derecha del esquema eléctrico (destacada en verde) puede apreciarse una conexión llamada EXT que nos permitirá alimentar nuestro ampli con un alimentador exterior conectado a la red eléctrica. Este debe suministrar una tensión continua (DC) entre 9 y 20 voltios, aunque conviene utilizar siempre una tensión ligeramente mayor que la de la pila interior para evitar su desgaste mientras empleamos la alimentación exterior.
Vamos ahora con la parte práctica. Un par de vistas del diseño de la PCB desde el lado de componentes:
 |
 |
Ahora las vistas del diseño de la placa por el lado de las pistas:
Aquí presentamos 2 alternativas: la izquierda, para los que prefieran realizar el montaje sobre una placa de matriz de puntos (tendrán que ir "fabricándose" las pistas) y la derecha, para hacerlo con la clásica PCB.
Advertencia: si vais a fabricar la PCB por el método del planchado explicado en este sitio, debeis imprimir el diseño mostrado arriba en modo espejo, es decir, que en el papel se vea invertido respecto a la imagen aquí mostrada.
Queda a vuestra disposición un PDF con esta parte del proyecto en el que, entre otras cosas, encontraréis el diseño de la PCB para poder imprimirla a tamaño real.
Para el montaje final podemos adoptar muchas variantes.
A modo de ejemplo (más bien para observar el cableado), ahí va una de ellas:
Por su pequeño tamaño y su poco peso, la placa del circuito no necesita ningún tipo de sujeción más que la que ya le prestan en jack, el potenciómetro de volumen y el interruptor de encendido los cuales irán fijados también a la caja.
La pila de 9V puede fijarse fácilmente con una cinta de goma o una cinta autoadhesiva de velcro, la cual graparemos o pegaremos a la caja.
|
|
|
|
Como se ha visto, este proyecto va de amplificadores portátiles que funcionan tanto a pilas como con el adecuado adaptador AC/DC el cual nos permite conectarlos a la red eléctrica y ahorrar pila. Dicho adaptador deberá entregar el votaje adecuado a cada caso, siendo suficiente con que entregue una corriente de 500mA (0,5 A) para las versiones Pr04-A y Pr04-B y de 1A para la versión Pr04-C. No hay problema en utilizar adaptadores que entreguen corrientes mayores a las indicadas.
En cuanto a las pilas vamos a ver algo que complementa todo lo ya expuesto.

Podemos jugar con el conexionado de las pilas para obtener diferentes resultados.
El la Fig. A vemos el conexionado de 2 pilas de 9V puestas en SERIE.
Con este montaje obtenemos un voltaje total (VT) que es la suma de ambas pilas, es decir: 18V. Sin embargo, la duración de las mismas será el equivalente a tener una sola pila ya que sus corrientes (I) no se suman.
El la Fig. B vemos el conexionado de 2 pilas de 9V puestas en PARALELO.
Con este montaje obtenemos una intensidad o corriente total (IT) que es la suma de la que tienen ambas pilas y, por lo tanto, durarán más tiempo. Sin embargo, la tensión o voltaje equivale a tener una sola pila ya que sus tensiones (V) no se suman ... en este caso: 9V.
Resumiendo. Si tenemos 2 pilas de 9V y 150mAh, obtendremos ...
- Conectándolas en SERIE (Fig.A): V1 + V2 = 9 + 9 -> 18V y 150mAh.
- Conectándolas en PARALELO (Fig.B): I1 + I2 = 150 + 150 -> 9V y 300mAh.
No hay ningún problema con utilizar un mayor número de pilas siempre que se conecten adecuademente y se observe todo lo explicado con anterioridad.
Otra opción interesante sería utilizar pilas recargables de Ni-Mh o Ni-Ca de unos 1800 - 2000mAh. Esto os permitirá, además de poder recargarlas cuando sea necesario, una mayor autonomía porque tardarán más en agotarse.
Para ello podemos utilizar un contenedor para 4 pilas tipo AA (las redondas de toda la vida) y colocarlas todas en serie (dichos contenedores para 4 pilas, ya suelen venir cableados con una conexión en serie).
Hay que tener en cuenta que las pilas recargables no son de 1,5V sino de 1,2V ... con lo cual, 4 pilas de 1,2V en serie nos proporcionarán 4,8V (1,2 x 4). Esta tensión podría servirnos para los dos primeros circuitos: Pr04-A y Pr04-B, aunque sería más conveniente usar 8 pilas en serie y así nos serviría para cualquiera de los 3 amplis de este proyecto. En tal caso tendríamos una tensión de 9,6V (1,2 x 8).
Bueno ... y hasta aquí hemos llegado con este proyecto en el que se ha intentado simplificar, completar e ilustrar al máximo todos los procesos que lo componen, así como diversas modificaciones para que podáis adaptar los circuitos a vuestras necesidades.
Aunque lo normal, para hacerlos más portables, será utilizar pequeños altavoces, os recomiendo que probéis estos amplis con unos altavoces o cajas grandes y de buena calidad para comprobar lo dicho al principio del proyecto: que son pequeños pero matones !!! ;-)
Supongo que ya sabéis que este sitio cuenta con un foro de proyectos el cual sirve de complemento a todos los proyectos presentados y en el que podéis exponer vuestras dudas, opiniones, sugerencias, etc., etc.
Espero que todo esto os sea de utilidad y que disfrutéis con ello. Nos vemos en el próximo proyecto :-)
# También os puede interesar este truco: Conmutador 9v-18v para pilas de 9v.
|
|
|
# Malagueitor (sobre el Pr04-A):
Me lo lleve a clase de musica y enchufamos la Strato de mi profesor...el resultado fue sorprendente!!!.
El "bichito" tiene un crunch muy particular pero muy agradable,un sonido como muy Texas por decirlo de alguna manera,(debo decir que César,mi profe,es un verdadero maquina y un tio genial),despues conectamos la salida del "bichito" a la entrada de efectos de un marshall para usarlo a modo de pantalla y amplificar un poco mas el sonido y nos termino por dejar sin palabras, realmente impresionante.
# Leodos (sobre el Pr04-A y Pr04-C):
(1) Yap, proyecto terminado y con exito.
Es realmente increible la potencia del bicho usando el famoso LM380N, peeeeeeeeeeeeeeeeero, mmmmm, no estoy muy seguro y debo tocar mas, pero me da la idea de que es para un uso mas "hi-fi" que para guitarra. Estuve intercambiando mini amplis y creo que me estoy quedando con el primero, Debo seguir probando.
(2) Ok, probados mano a mano con todo el tiempo del mundo y si, para uso guitarrero el LM386 por lejos. Se sienten mas calidos los seteos limpios de mi pedalera y las distorsiones son una delicia como las pasa ese IC. Se siente el granito rico ese que nos gusta tanto a los rockeros.
# Loren (sobre el Pr04-B):
... lo he montado esta mañana y no veas lo bien que suena ahora, de Fabula.
La verdad es que ya lo he probado con diferentes altavoces los 2 que viste en las fotos son de 8 ohmios y 0.5W puestos en serie, luego he probado con uno de 8 ohmios y 15W , mas mejor y por ultimo con un tres vias de 4 ohmios y 60W, no veas como zumba, a tope distorsiona un poco (siempre con musica externa, pc, mp5) ahora me falta darle caña con la guitarra a ver que tal.
# Ganebur92 (sobre el Pr04-C):
Guitarrero y yo teniamos el problema de que con el proyecto Pr04-C nos saturaba el sonido al conectar una guitarra en la entrada. Y cómo no, Faxter con sus sabios consejos nos recomendó alimentar el circuito con 18V (dos pilas de 9V puestas en serie), en vez de los 9V que estaba utilizando. Y cual a sido el resultado?... seguro que quereis saberlo?...
¡¡¡FUNCIONA!!!
Ahora ya puedo poner el enano a tope, que solo me satura un poco usando la pastilla del puente (de la guitarra) XD.
¡Muchas gracias Faxter!
|
|
|
|
|
|
| www.Faxter.es [ desde el 2008 ... hasta el infinito! ]
|